Filtro de Daltonismo

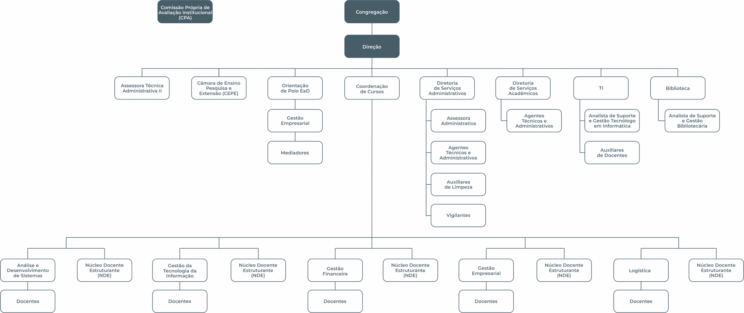
Estrutura Organizacional

A equipe administrativa da Fatec – Faculdade de Tecnologia de Bragança Paulista desempenha um papel essencial na gestão e no funcionamento da instituição, garantindo suporte eficiente para as atividades acadêmicas, operacionais e tecnológicas. Composta por profissionais qualificados, essa equipe trabalha para oferecer um ambiente estruturado, moderno e propício ao ensino e à pesquisa.

Estrutura Organizacional

Equipe Administrativa

Diretor da Fatec Bragança Paulista
Vagner Donizeti Tavares Ferreira

Coordenador do Curso de Gestão da Tecnologia da Informação
Carlos Augusto Gomes

Coordenador do Curso de Gestão Financeira
Renata de Paiva

Coordenador do Curso de Análise e Desenvolvimento de Sistemas
Giancarlo Aquila

Coordenador do Curso de Gestão Empresarial
Natalie Nara Mastrangi Goes

Coordenador do Curso de Logística
Roberto Batista Cordeiro

Fabiana Mie Matsuda
Diretora de Serviços Acadêmicos

Regiane Cristina Lauriano
Assessora Técnica Administrativa II

Wládisson Mancinelli Júnior
Analista de Suporte e Gestão Tecnólogo em Informática

Driely Cristine Fernandes
Analista de Suporte e Gestão Bibliotecária

Luciana Nunes Saes
Assessora Administrativa

Cristian Pires de Oliveira
Agente Técnico e Administrativo

Luis Carlos da Silveira
Agente Técnico e Administrativo

Gisele Forato
Agente Técnico e Administrativo

Clayton José da Rosa
Auxiliar de Docente

Márcio José de Moraes
Auxiliar de Docente

Daniel Rodrigues Brandão
Auxiliar de Docente

Funções e Competências

Diretora de Serviços Administrativos
Responsável pela gestão dos recursos humanos, materiais e patrimoniais, além da supervisão das atividades operacionais e de infraestrutura da instituição.

Diretor de Serviços Acadêmicos
Responsável pelos processos acadêmicos, incluindo matrícula, registros escolares, atendimento a alunos e docentes, além da organização de documentos institucionais.

Assessor Técnico Administrativo II
Desempenha funções estratégicas na administração, atuando no planejamento e execução de atividades administrativas, financeiras e institucionais.

Agentes Técnicos e Administrativos
Executam serviços de apoio administrativo em geral, bem como manter a ordem e a disciplina, controlando e orientando os alunos para a prática de bons hábitos e respeito às normas institucionais, visando o atendimento às necessidades das rotinas e sistemas estabelecidos, conforme sua área de atuação.

Assessor Administrativo
Auxilia na coordenação dos serviços administrativos, contribuindo para a organização de processos internos e o suporte às demais áreas da instituição.

Analista de Suporte e Gestão Tecnólogo em Informática
Atua no planejamento, assessoramento, supervisão e execução as atividades relacionadas com a área de informática do órgão.

Analista de Suporte e Gestão Bibliotecário
Responsável pela biblioteca, organizando o acervo, facilitando o acesso à informação e promovendo ações que incentivam a pesquisa e o aprendizado.

Auxiliares de Docentes da Área de Informática
Responde pelas atividades acadêmicas práticas, técnicas e operacionais, específicas nos laboratórios e nas oficinas, bem como zelar pela conservação de equipamentos e instalações.

Compromisso com a Qualidade

A equipe administrativa da Fatec tem o compromisso de oferecer um atendimento eficiente e humanizado, garantindo suporte técnico e operacional para que alunos e professores possam focar em seu desenvolvimento acadêmico e profissional.